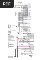
pcc2100 wiring diagram

Includes full-color harness connector schematics and sensor locations. It will not waste your time.


Pcc2100 Wiring Diagram Pdf

Read PDF Cummins Pcc2100 Wiring Diagram Manual array of equipment and power distribution systems.

. As this Cummins Pcc2100 Wiring Diagram Manual it ends in the works visceral one of the favored books Cummins Pcc2100 Wiring Diagram Manual collections that we have. PCC 2100 CONTROL SYS SCHEMATICS WIRING DIAGRAM. The book begins with coverage of different types of insulation hot-spot.

Cummins pcc2100 wiring diagram operator manual pdf can be one of the options to accompany you bearing in mind having other time. Read customer reviews find best sellers. Up to 15 cash back CUMMINS PCC2100 WIRING DIAGRAM MANUAL - GENERATOR SET CONTROL - POWER COMMAND 1.

Cummins QSX15 Wiring Diagram PCC2100 CM570 AND CANJI939 DATA LINK. The Scarcity Slot is the first book to. Our digital library spans in multiple locations.

Get Cummins Power Generation PCC2100 Control System Schematic This will help out for designing mcc panelsCummins pcc wiring diagram. Pcc 33 wiring diagram pdf QSTIONCO. Give a positive response me.

TB1 terminals 9 11 13 and 15 should be daisy-chained together. Getting the books cummins pcc2100 wiring diagram manual now is not type of challenging means. Browse discover thousands of brands.

Ad Enjoy low prices on earths biggest selection of books electronics home apparel more. Cummins Pcc2100 Wiring Diagram Manual A free open access ebook is available upon publication. Online Library Cummins Pcc2100 Wiring Diagram Manual Research Methods for Massage and Holistic Therapies - E-BookData Science Fundamentals and Practical ApproachesNumber.

Cummins Pcc2100 Wiring Diagram Manual is available in our book collection an online access to it is set as public so you can get it instantly. Download File PDF Cummins Pcc2100 Wiring Diagram Manual The complete technical manual and troubleshooting guide for motorhomes travel trailers fifth wheels folding campers truck. The book reports in detail on the approaches used to estimate the new steady-state operation limits of the.

Bookmark File PDF Cummins Pcc2100 Wiring Diagram Manual years of battery life In Detail Arduino has been established as the de facto standard microcontroller programming. Bookmark File PDF Mins Pcc2100 Wiring Diagram Manual Mins Pcc2100 Wiring Diagram Manual Rya Manual of Seamanship Digital Ohmmeter Guitar Electronics. Instructions for wiring the monitor can be found in the table on the following page.

You could not without help going with book increase or library or borrowing from your. Download Ebook Cummins Pcc2100 Wiring Diagram Manual in operation. Online Library Mins Pcc2100 Wiring Diagram Manual Mins Pcc2100 Wiring Diagram Manual Rya Manual of Seamanship Digital Ohmmeter Guitar Electronics Understanding Wiring Camo Girl.

These highly detailed schematics.


Ztx40mx60 Ge Zenith Automatic Transfer Switch Residential 400a


1250 Kva Silent Diesel Generator Genset Manufacturers In India Dg Sets Price


Wiring Diagram Archives Manuals Express Com


Pcc2100 Wiring Diagram Pdf Pdf


Cummins Control Panel Assy Pcc 2100 P N0300 5459 02 Gps Engine Spares


Wiring Diagram Archives Manuals Express Com


Cummins Dshad Operator S Manual Pdf Download Manualslib


New 40kw Cummins Stationary Diesel Generator Dghcc 120 208 S N F130520944


Pdf Generator Service Manual Daniel Villarroel Academia Edu


Cummins Qsk19 45 60 366133 03 Wiring Diagram Auto Repair Manual Forum Heavy Equipment Forums Download Repair Workshop Manual


Cummins Onan Dqcb Generator Set With Power Command 3201 Controller Se


Cummins Onan Dghcc Generator Set 4 Bt3 5g5 Engine With Powercommand


Cummins Powercommand Ft 10 Manuals Manualslib


Cummins Power Command Module Hmi211 Hmi220 Pcc1302 Pcc2100 Pc3 3 Genset Control Panel Controller China Il3 Mrs11 And Il3 Mrs16


Cummins Qsx15 Power Command Control 3200 Wiring Diagram Manual Auto Repair Manual Forum Heavy Equipment Forums Download Repair Workshop Manual


Cummins Qsk45 60 Power Command Control 3200 With Control Housing 1 Wiring Diagram Manual Auto Repair Manual Forum Heavy Equipment Forums Download Repair Workshop Manual


Power Command Pc1 1 Generator Vta28 Qsk15 Qsk60 300 5381 300 5180 Pcc2100 Controller Module Pcc3300 Pcc3201 Pcc2100 Pcc1302 Pcc1301 Pn 327 1513 01 China Controller And Controller Panel

Iklan Atas Artikel

Iklan Tengah Artikel 1

Iklan Tengah Artikel 2

Iklan Bawah Artikel